商城系统

股权交易代码:251677

在线表单提交
更多
您的名字 *
您的联系方式 *
首页 >> 新闻动态 >>常见问题 >> 联讯商城系统开源版说明
详细内容

联讯商城系统开源版说明

联讯商城系统开源版本为授权开源,含商城系统的前后端代码,购买之后独立部署到自己的云服务器上使用,支持二次开发。

但是系统需要授权站点域名,服务器IP使用。站点域名仅授权一个,首次更换免费,后续每次更换收费800元。服务器IP不限制数量。(可以解析多个域名到同一站点,授权的域名必须保证可以访问到该站点)


商城系统框架:

YII2+PHP7


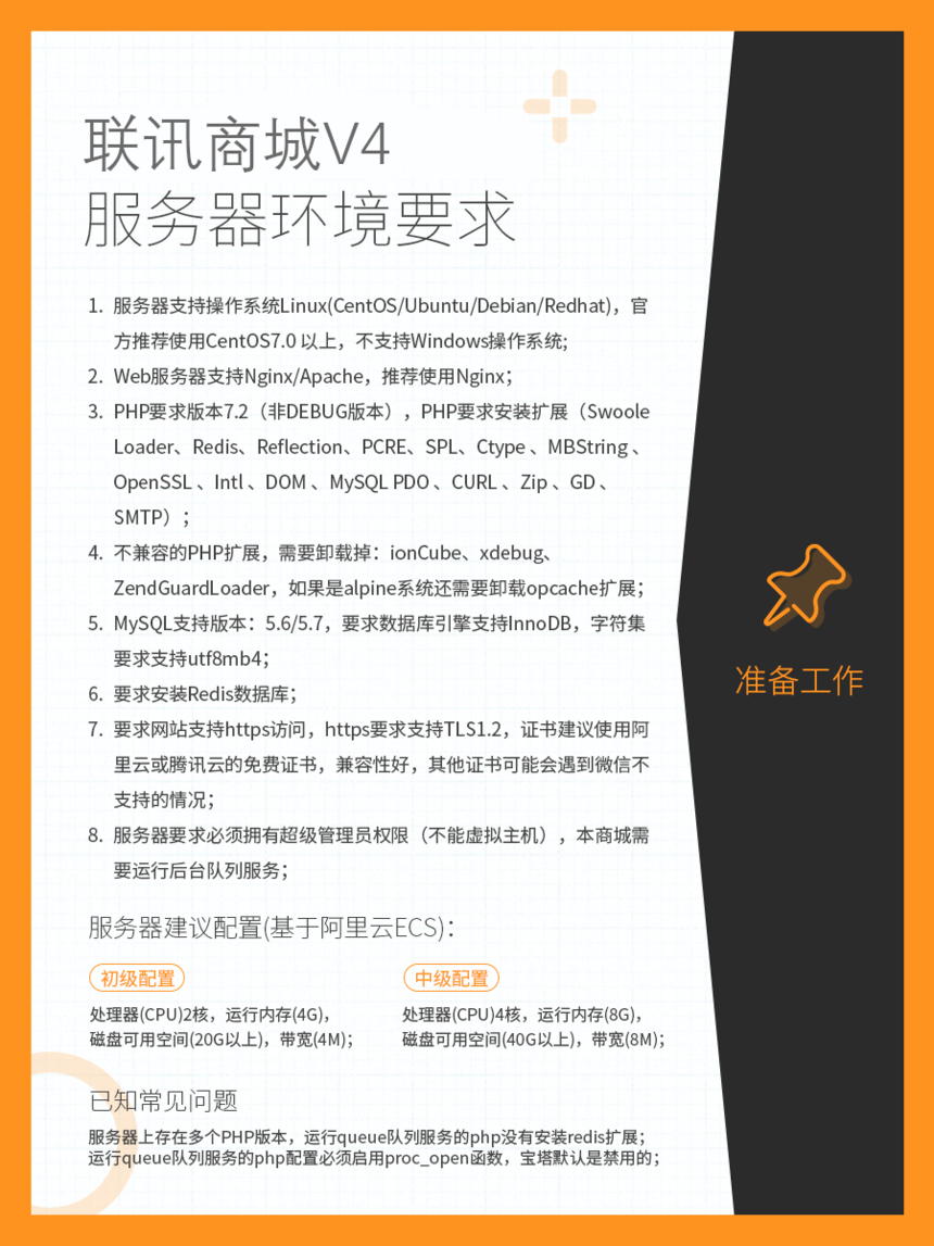
商城系统安装环境要求:

201909061567741056172178.png


开发本项目需要具备能力:

PHPMySQLHtmlCSSJS

jQueryhttps://api.jquery.com/http://www.runoob.com/jquery/jquery-tutorial.html

Vuehttps://cn.vuejs.org/v2/guide/

Bootstraphttps://v4.bootcss.com/docs/4.0/getting-started/introduction/

微信小程序:https://developers.weixin.qq.com/miniprogram/dev/index.html

微信开发https://mp.weixin.qq.com/wiki

Yii2https://www.yiiframework.com/doc/guide/2.0/zh-cn; 


产品服务

关于我们

咨询热线




联讯商城公众号

联讯官方客服

联讯客服企业号

联讯商城商务号

联讯LenFast, 互联网+品牌营销策划公司

官方客服:4000-380-980

联系手机:153-3834-9585

企业邮箱:448348818@qq.com

地址:佛山创意产业园29号楼403室



seo seo